環保設備
聯系我們
聯系人:廖小蘭
電 話:0752-5787023
手機:13556239959
郵箱:3049345758@qq.com
地址:惠州市惠城區水口街道辦事處金盛麗景花園8棟1單元1層02號
電 話:0752-5787023
手機:13556239959
郵箱:3049345758@qq.com
地址:惠州市惠城區水口街道辦事處金盛麗景花園8棟1單元1層02號

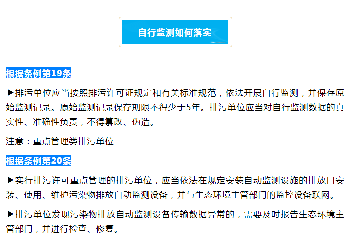
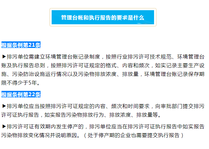
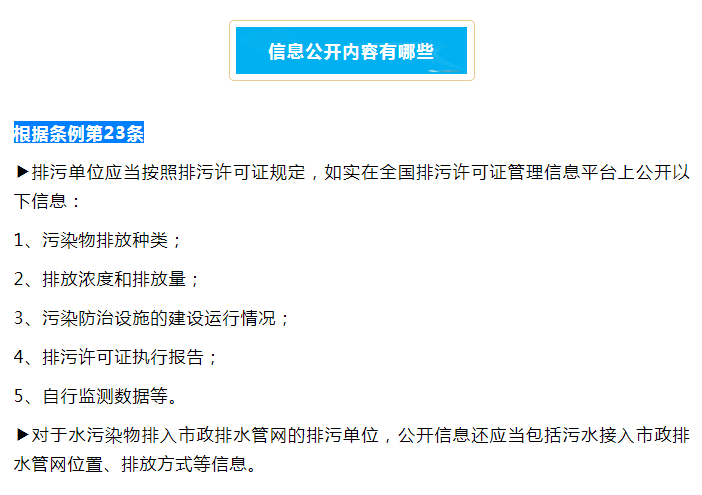
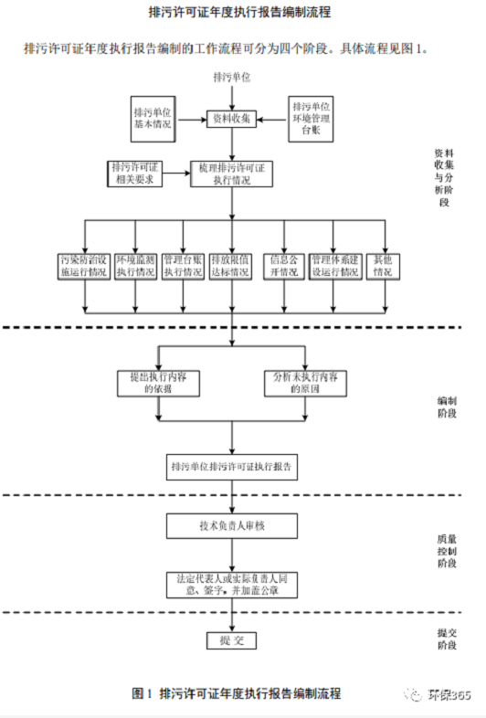
【重點收藏】企業如何做好排污許可執行報告等環境管理?
添加時間:2021-12-31 14:37:23
來源:環保365
















服務單位:
惠州市萬綠通環保科技有限公司
服務范圍:
1、環保管家、環評批復、竣工驗收、排污證平臺服務、應急預案、危廢回收、環境檢測
2、環境污染治理工程,車間通風降溫工程
3、VOCs有機廢氣綜合整治工程、VOCs一企一策服務
服務電話:
廖小姐(業務經理)13556239959、莊先生(業務經理)13790791174、潘先生(項目經理)15768577693
服務單位地址:
惠州市惠城區水口街道辦金盛麗景8棟1單元1樓02號

